

为了充分发挥文化馆免费开放的职能作用
让孩子们度过一个
愉快有意义的暑假
江门市文化馆将举办
2018年暑假未成年人公益培训班
大家最关注的微信报名窗口
现在正式开放
具体操作方式,请跟我来
↓ ↓ ↓
1、关注 “江门市文化馆” 微信订阅号;
2、在订阅号下方发送需要报名的班别名称:
(请注意:班别名称发送必须准确)
少儿硬笔书法一班
少儿硬笔书法二班
少儿漫画一班
少儿漫画二班
少儿古筝班
少儿民族舞蹈班
少儿拉丁舞班
少儿声乐班
少儿朗诵班
少儿非洲鼓班
少儿戏剧表演班
3、填写系统自动回复的报名表格,提交资料即可。

报 名 攻 略
1、报名时间:2018年6月19日—6月26日。
2、报名方式:本次报名采用微信报名方式,微信报名窗口将于6月19日上午10:00正式开放,报名时需上传培训学员身份证或户口本(资料不全,不予录取),请提前关注“江门市文化馆”微信公众号并提前准备所需资料。
3、每位学生限报名一门课程,凡报名成功两门课程的学员参加培训科目由文化馆培训部统一安排其中一科,不另行征求家长意见。
4、报名成功的学员名单将7月2日前在江门市文化馆微信公众号中公布,不另行通知,请学员注意查询,并按时到指定地点上课。
5、学员在培训期间要服从主办单位的教学安排,遵守教学纪律。
6、请所有参加培训的学员家长做好孩子的接送和安全教育工作。
培 训 时 间:
2018年7月11日 - 8月14日
培 训 地 点:
江门市文化馆
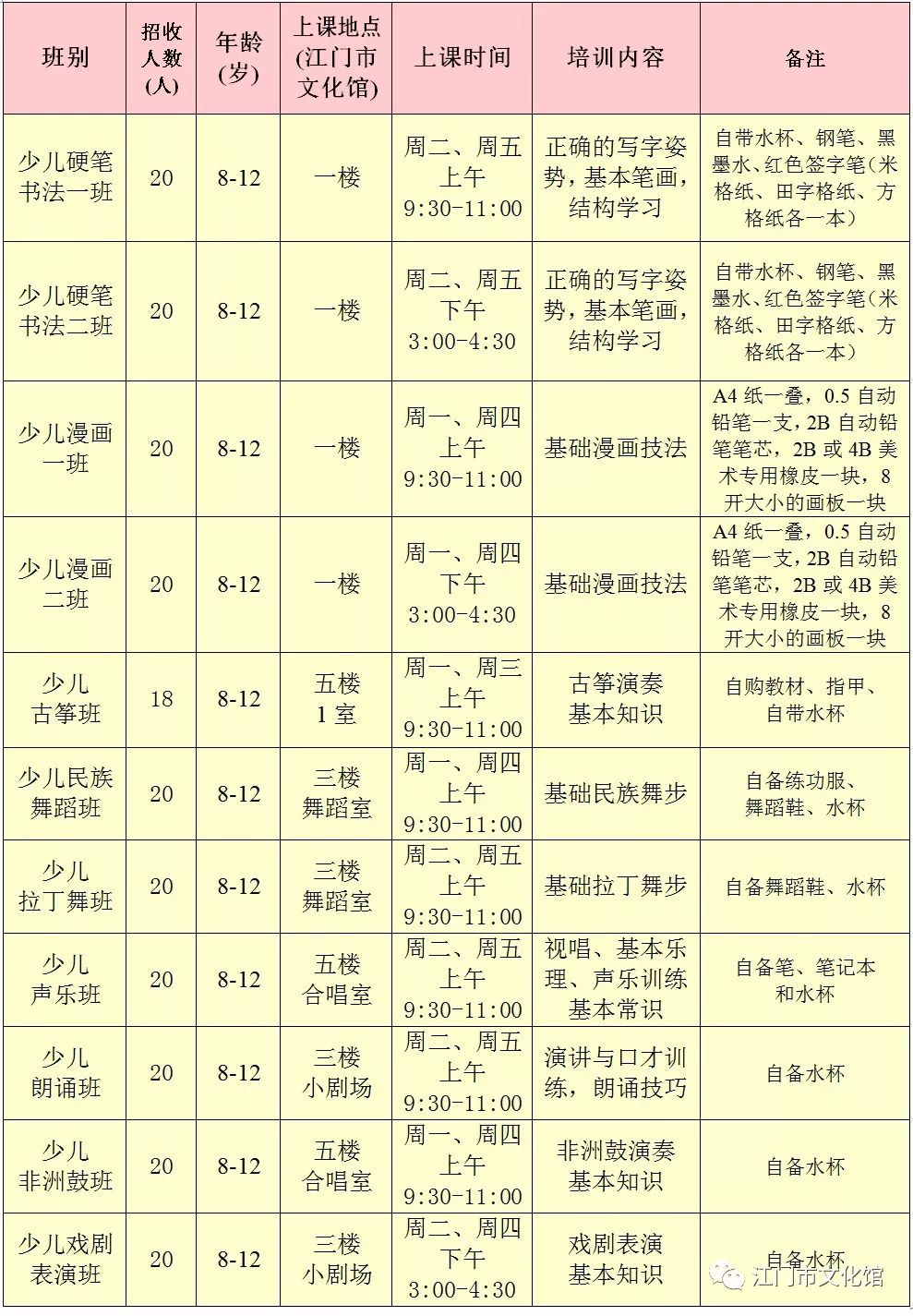
培训班别及上课时间

咨询电话:
0750-3377531 陈老师
快告诉你身边的小伙伴!
一起来上课吧!!
版权所有:江门市文化馆 Copyright 2018 Jiangmen China All Right Reserved
地址:江门市蓬江区院士路五邑华侨广场 电话:0750-3377208
粤ICP备18139116号 技术支持:广东迪浪科技股份有限公司